门户
邮箱
USC
校历
图书馆
博物馆(校史馆)
招生
招聘
访客
校友
捐赠
EN
首页
中大新闻
学校概况
中大简介
现任领导
服务机构
中大校区
信息公开
院系设置
学部
院系
附属医院
师资队伍
院士
名医
优秀社会科学家
教学名师
杰出中青年学者
人才培养
本科生培养
研究生培养
国际生培养
科学研究
科研进展
重大科技创新平台
重点研究机构
学术期刊
中大看点
校园生活
校园文化
校园风光
校园看点
图说中大
校园媒体
数字虚拟医学博物馆
百年校庆
EN
首页
中大新闻
学校概况
中大简介
现任领导
服务机构
中大校区
信息公开
院系设置
学部
院系
附属医院
师资队伍
院士
名医
优秀社会科学家
教学名师
国家级
省级
杰出中青年学者
人才培养
本科生培养
研究生培养
国际生培养
科学研究
科研进展
重大科技创新平台
重点研究机构
国家级平台
省部级平台
学术期刊
中大看点
校园生活
校园文化
校园风光
校园看点
图说中大
2024
2023
2022
往期回顾
校园媒体
数字虚拟医学博物馆
百年校庆
门户
邮箱
USC
校历
图书馆
博物馆(校史馆)
招生
招聘
科研进展
科研进展
重大科技创新平台
重点研究机构
国家级平台
省部级平台
学术期刊
首页
/
科学研究
/
科研进展
科研进展
中山大学李隽教授揭示PRDX6助力GPX4蛋白上膜增强肿瘤细胞逃逸铁死亡的新机制
2025年12月24日
中山大学周毅教授团队在睡眠分期领域取得新进展
2025年12月22日
中山大学冯霞团队开发围术期并发症智能检测系统
2025年12月19日
中山大学程超团队揭示非小细胞肺癌免疫治疗耐药新机制
2025年12月17日
2025/09/
29
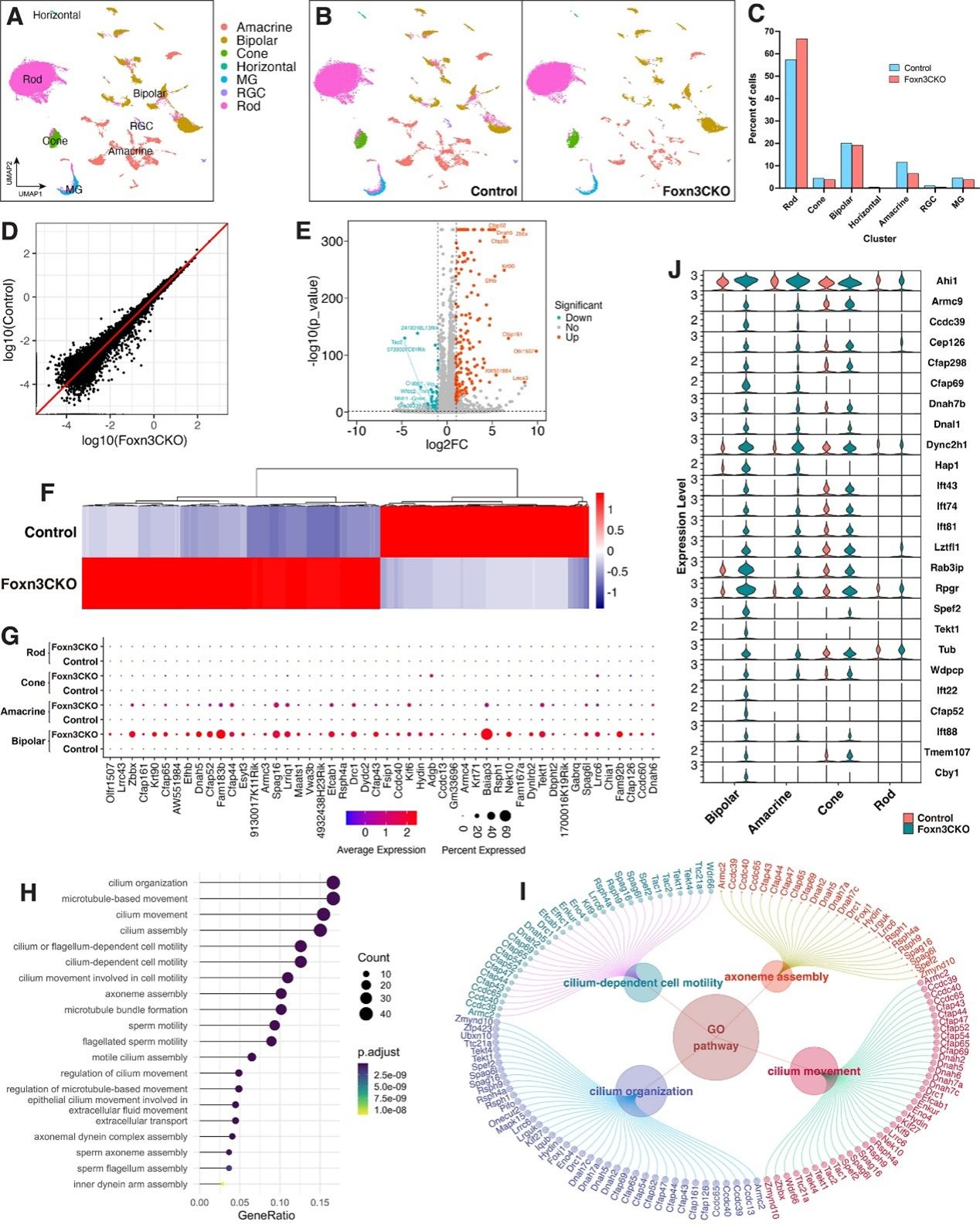
向孟清团队揭示Foxn3在视网膜细胞纤毛发生的关键调控作用
2025/09/
29
2025/09/
26
段晶晶课题组揭示单细胞水平新机制
2025/09/
26
2025/09/
26
信文君徐婷团队在卒中后肺炎的机制研究中取得新进展
2025/09/
26
2025/09/
26
吕万革张弩团队绘制图谱解析风险SNP驱动的促肿瘤机制
2025/09/
26
2025/09/
26
李程远团队发现超年轻白矮星,揭示双星并合快速形成机制
2025/09/
26
首页
上页
1
...
6
7
8
9
10
...
251
下页
尾页
到第
页
跳转